每日送岗|73名!绵阳公开招录政府专职消防员
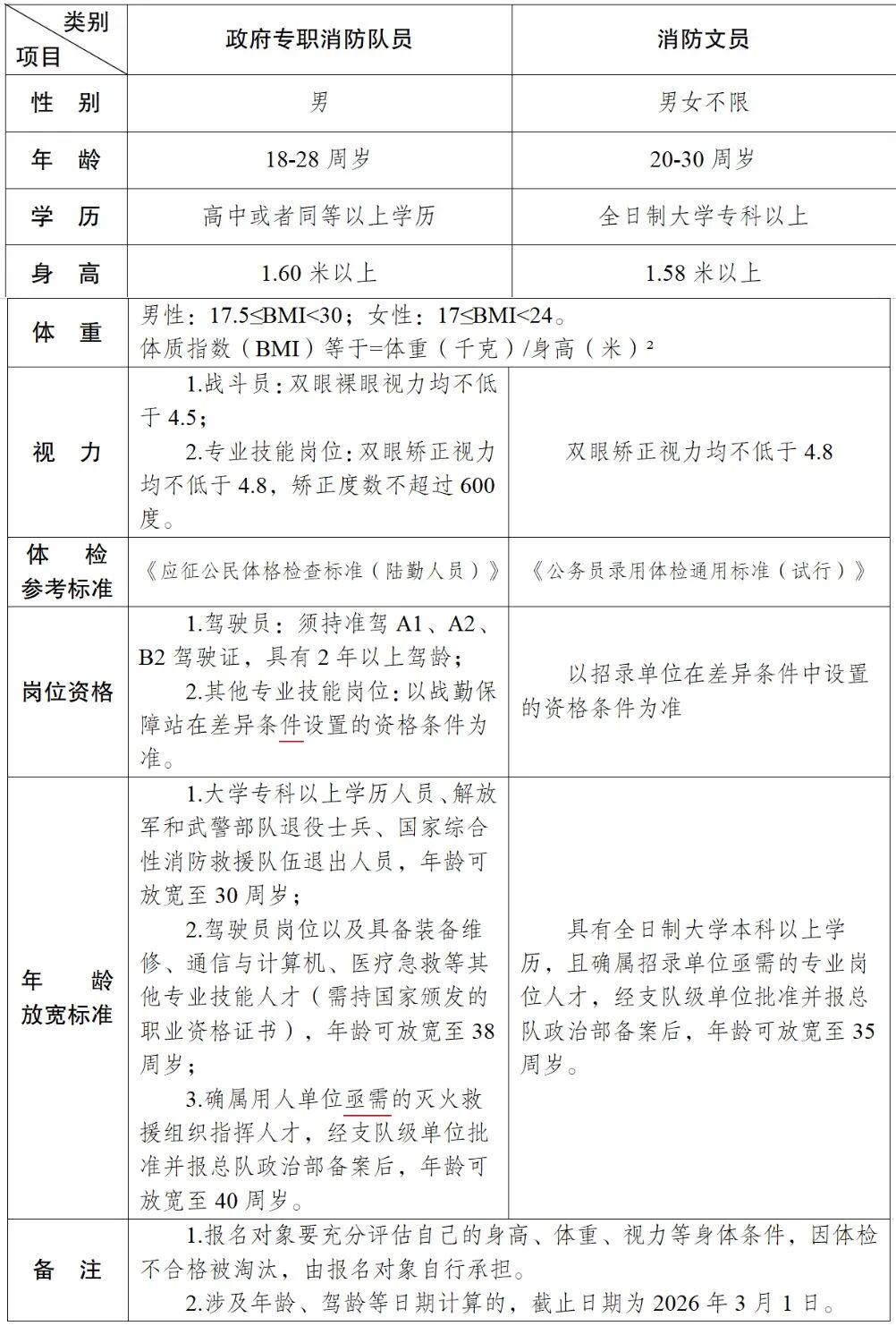
@找工作的小伙伴 绵阳最新一批岗位信息来了 速看条件和要求 👇👇👇 绵阳市消防救援支队 一、招聘岗位及名额 根据工作需要,经绵阳市消防救援支队研究,决定面向社会公开招录73名合同制政府专职消防员。 报名对象请务必认真阅读《报名须知》,了解政府专职消防员的岗位设置、合同期限及试用期、工作性质、工作内容和地点、工作时间和休息休假、劳动报酬、社会保险和福利待遇等必要信息。 二、招录条件 (一)基本条件 1.具有中华人民共和国国籍; 2.遵守宪法和法律,拥护中国共产党领导和社会主义制度; 3.热爱消防救援事业,志愿加入政府专职消防队伍; 4.身体和心理健康; 5.具有良好的政治素质和道德品行; 6.具备熟练使用普通话沟通、准确识读中文文档的能力; 7.法律、法规规定的其他条件。 (二)岗位条件 (三)差异条件 (四)优先条件 1.中国共产党正式党员; 2.具有全日制大学本科以上学历; 3.具备消防救援相关技能和实战经验,或者属于消防救援工作急需紧缺的相关专业; 4.国家综合性消防救援队退出人员或者退役军人; 5.烈士、因公牺牲、病故消防救援人员的子女; 6.具有与报考岗位关联度、匹配度较高的专业技能或特长。 (五)否决条件 有下列情形之一的,不得招录为政府专职消防员: 1.受过刑事处罚或涉嫌违法犯罪尚未查清的; 2.曾被行政拘留、收容教养、收容教育或有吸毒史的; 3.被国家机关、事业单位开除公职或辞退的; 4.被军队除名或开除军籍的; 5.曾因违法违规被解除劳动合同的; 6.有严重个人不良信用记录的; 7.有涉及淫秽、暴力和非法组织标志等文身的;面颈部有文身,着消防制式体能训练服其他裸露部位有长径超过3cm文身的,其他部位有长径超过10cm文身的。 8.其他不适合从事消防救援工作的。 三、招录程序及时间安排 招录程序包括信息发布、组织报名、资格审查、大队初试、支队复试、心理测试、成绩公布、体格检查、政治审核、公示录用等。 (一)信息发布(以挂网公布时间为准) 《绵阳市消防救援支队2026年(第一批)面向社会公开招录合同制政府专职消防员公告》(以下简称《公告》)在绵阳市人事考试网(http://www.myrsks.com.cn)其他考试专栏以及绵阳市消防救援支队微信公众号上面向社会发布。 (二)组织报名(2月24日至3月4日) 报名前请务必仔细阅读《公告》中的招录条件,尤其是第三条招录单位的“差异条件”。每名报名对象限报一个招录岗位,填写《政府专职消防员招录报名与资格审查表》,因填报信息虚假、错误理解招录条件等原因造成的后果自行承担。报名采取现场报名或网上报名(发送邮件到报名邮箱)的方式,现场报名需携带相关证明材料的原件和复印件,网上报名需附相关证明材料扫描件,相关证明材料如下: 1.第二代居民身份证复印件、户口簿复印件、户籍所在地派出所出具的无犯罪记录证明原件(无犯罪记录证明可以在天府通办APP申请出具); 2.学历毕业证(学位证),大专及以上学历人员须提供《教育部学历证书电子注册备案表》; 3.报考消防车驾驶员岗位的,须提供有效期内的A1、A2、B2驾驶证原件和复印件; 4.退役军人提供退伍证(丢失的可提供原服役部队出具的退伍证明或退出现役登记表);国家综合性消防救援队伍退出人员的证件或工作证明; 5.报考消防文员岗位的,需报送个人简历,个人简历应包括个人基本信息、教育背景、工作经历、工作经验、专业技能、培训和证书、奖项和荣誉、兴趣爱好特长、自我评价等。 6.其他本人认为对录用有利的资质证件原件和复印件。 (三)资格审查(3月5日至3月6日) 报名时同步开展资格审查,报名截止后,招录单位将以电话、短信、微信等形式通知报名对象是否符合报名条件,资格审查贯穿招录全过程,不符合报名条件的予以淘汰。 (四)大队初试(3月9日至3月13日,具体时间、地点以招录单位通知为准) 资格审查合格的,由招录单位(大队)制定初试方案,并统一组织初试,具体如下: 1.政府专职消防队员初试内容 报考战斗员岗位的,考核测试包括体能测试40分、岗位适应性测试(其中岗位适应性测试人数未达到招录名额1:2的可不组织)。其中,体能测试单项未取得有效成绩的不予招录,总成绩低于24分的不予招录;岗位适应性测试单项成绩未达到“一般”标准的不予招录。 报考专业技能岗位(含驾驶员岗位和其他专业技能岗位,下同)的,考核测试包括体能测试40分、专业技能测试60分(驾驶员岗位人数未达到招录名额1:2的可不组织,其他专业技能岗位初试的专业技能测试分值直接计入复试总分)。其中,体能测试单项未取得有效成绩的不予招录;专业技能测试不及格(低于36分)的不予招录。专业技能测试主要考察初试对象在相应专业领域的能力和水平,测试科目及评分标准由招录单位自行制定,驾驶员岗位可参照《驾驶员岗位驾驶技能测试复试项目及标准》组织实施。 通过考核测试的,由招录单位主要领导负责组织,对报考对象的求职动机、价值观念、工作经历、知识技能、认知理解、个性品质、身体形态、举止仪表、语言谈吐、沟通交流、兴趣爱好(特长)、家庭情况、个人规划等与报考岗位的匹配度等进行综合评判后(不计分、不排名),按照招录名额1:2的比例确定复试对象名单,未进入复试名单的予以淘汰。综合评判时,应同步核查报考对象的身高、体重、视力等基础条件。 2.消防文员初试内容 报考消防文员的,考核测试包括体能测试、面试100分(可加试笔试,分值包含在100分内)。其中,体能测试单项成绩未达到“合格”标准的不予招录;面试成绩不及格(低于60分)的不予招录。面试主要考察面试对象综合分析能力、应变能力、计划组织与协调能力、人际交往的意识与技巧、求职动机与应聘岗位的匹配性、自我情绪控制、言语理解与表达能力、举止仪表等,面试内容及评判规则由招录单位自行制定,也可参照《政府专职消防员招录复试面试程序及评判规则》组织实施。 面试结束后,招录单位按照招录名额1:3的比例确定复试对象名单,未进入复试名单的予以淘汰。复试对象名单确定后,招录单位在本单位招录工作微信群公布(不合格的一般现场通知或单独通知,不挂网公布,下同),并向支队招录办上报复试对象名单及初试项目成绩。 (五)支队复试(一般在复试名单确定后一周内组织,具体时间、地点以支队通知为准) 复试方案在复试前挂网通知,由支队招录办统一组织实施,各招录单位派员配合,具体内容如下: 1. 政府专职消防队员复试内容 报考战斗员岗位的,包括体能测试60%、岗位适应性测试、面试40%,总分100分。其中,体能测试单项未取得有效成绩的不予招录,总成绩低于24分(总分40分)的不予招录;岗位适应性测试单项成绩未达到“一般”标准的不予招录;面试成绩不及格(低于24分,总分40分)的不予招录。 报考专业技能岗位的,包括体能测试20%、专业技能测试60%(驾驶技能测试参照附件5,包括理论测试20分和技能测试40分;其他专业技能岗位按初试的专业技能测试成绩直接计入复试成绩总分)、面试20%,总分100分。其中,体能测试单项未取得有效成绩的不予招录;专业技能测试不及格(低于36分,总分60分)的不予招录,其中驾驶技能测试的理论测试折算成绩未达到14分的不予招录,技能测试成绩未达到24分的不予招录;面试成绩不及格(低于24分,总分40分)的不予招录。 2. 消防文员复试内容 报考消防文员的,包括体能测试(以初试体能测试成绩为准)、面试100分(根据需要可加试笔试),总分100分。其中,体能测试单项成绩未达到“合格”标准的不予招录;面试成绩未达到60分的不予招录。 复试成绩即为最终成绩,实行百分制,按“四舍五入”保留两位小数,达到60分的为合格,未达到60分为不合格,不合格的予以淘汰。在同一岗位出现总成绩并列的,报考消防文员岗位的以主评委评分高的排序靠前;报考战斗员岗位的以岗位适应性测试成绩高的排序靠前,若岗位适应性测试成绩判定相同,则以体能测试实际总成绩高(超出部分纳入计算)的排序靠前;报考专业技能岗位的以专业技能测试成绩高的排序靠前。复试成绩的排名作为依次确定拟录用对象、待补录对象的唯一依据。 (六)心理测试(支队复试期间组织) 复试期间,统一组织心理测试,主要考察测试对象的心理承受和自我调节能力,采用“消防员招录心理测试系统”,由系统自动评判合格或不合格,不合格的经本人申请可补测一次,补测不合格的予以淘汰。 (七)体格检查(一般在复试结束后的次日组织,如有变化,以支队招录办通知为准) 体检对象按照招录名额1:1的比例确定,由支队统一组织在市级医院体检,政府专职消防队员参照《应征公民体格检查标准(摘要)》执行,消防文员参照《公务员录用体检通用标准(试行)》执行。体检对象对体格检查结果有疑议的,经个人申请,支队招录办同意,可以复检一次。复检安排在不同的市级医院,体格检查结果以复检结果为准。对可以通过服用药物或者其他治疗手段影响检查结果的项目不予复检。 体检不合格(或放弃)产生缺额的,按照成绩排名依次递补,体检(含复检)费用由体检医院收取,按照体检医院的收费标准执行,由体检对象自行承担。 (八)政治审核(一般在体检结束后的3个工作日内完成) 体检对象在等待体检结果期间,填写《政府专职消防员招录政治审核表》,由相关单位审核盖章后及时报送至招录单位,接受政治审核。政治审核内容主要包括报考人员的政治面貌、宗教信仰、政治言行、主要经历、出国(境)、奖惩情况和现实表现,核查了解其家庭成员、配偶父母、未共同生活的兄弟姐妹的政治背景和违法犯罪等情况。政治审核贯穿招录全过程,政治审核不合格的予以淘汰,所产生的缺额,按照成绩排名依次递补。 (九)公示录用(一般在完成政治审核后的2个工作日内) 体格检查、政治审核合格的人员,确定为拟录用对象,其余人员为待补录对象(待补录对象有效期为2个月)。拟录用(待补录)对象人员名单经支队主官审签后,在支队微信公众号上面向社会公示,公示时间为5个工作日。 公示期满,根据公示情况,确定录用人员名单。被录用人员签订《政府专职消防员拟录用对象入职承诺书》,未签订的视为主动放弃录用资格。对没有问题或者反映问题不影响录用的,按照规定程序办理录用手续;对有严重问题并查有实据的,不予录用;对反映有严重问题,但一时难以查实的,暂缓录用,待查实并作出结论后再决定是否录用。 招录单位的录用对象数量未达到招录名额的,在待补录对象中依次递补,递补前需体格检查、政治审核合格。招录单位实施补录前,必须将产生缺额原因、拟补录对象名单报支队招录办审核通过,由招录单位组织补录对象开展体格检查和政治审核。补录完成后,3个工作日内将补录情况(附体检和政审合格证明材料)报支队招录办备案。 (十)岗前培训(一般在公示期满后3个工作日报到入职) 录用后组织岗前(入职)培训,政府专职消防队员培训期一般为3个月,消防文员培训期一般为1个月,培训期即试用期。对录用后未按时报到,或培训期间,因个人原因自愿放弃或不服从管理,视为不符合录用条件,依法解除劳动关系,产生的缺额在待补录对象中依次递补。培训期满,经培训考核合格后转正,正式上岗;培训考核不合格,或者有其他不适宜从事消防救援工作情形的,视为不符合录用条件,依法解除劳动关系。 入职前具有2年以上国家综合性消防救援队伍(含原公安消防部队)工作经历,经考核符合相关上岗条件的,可不设岗前培训期(试用期)。考核标准参照《全省消防救援队伍全员等级达标考核实施办法》中的四段消防员考核项目设定。 四、报名地址、报名邮箱、报名咨询电话 有你合适的岗位吗? 转发给身边需要的小伙伴 还有什么想了解的 留言区说说 (来源:绵阳消防)
面向社会公开招录合同制政府专职消防员







